阅读悦读

统计报告

当前位置: 首页-> 阅读悦读-> 统计报告-> 正文

云浮校区图书馆2025年11月借阅排行榜

资料来源:云浮校区图书馆   发布时间:2025-12-19

本期摘要 

1.2025年11月,云浮校区图书馆迎来了31666人次的读者,环比增长31.07%。2.数学基础学科需求稳固:《高等数学》《概率论与数理统计》《微积分》《离散数学》等教材与习题集持续热门,反映出读者对数学这一自然科学与工程技术基石的系统性巩固和反复学习需求。

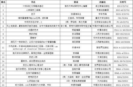
3.心理学与自我成长主题成为阅读热点。《洞见不一样的自己》《变态心理学与心理治疗》《登天的感觉:我在哈佛大学做心理咨询》《思考的艺术》《心灵自由之路》等多部作品上榜,表明读者对心理健康、认知提升、个人成长及心灵探索保持了极高的关注度和学习热情。

 

各类图书的借阅情况

 

社会科学一库

 

社会科学二库

 

自然科学书库

 

各类图书的借阅排行榜

 

思政类图书借阅排行榜

 

 

医药、卫生类图书借阅排行榜

 

 

 

 

 

自然科学类图书借阅排行榜

 

 

文学类图书借阅排行榜

 

 

社会科学类图书借阅排行榜

 

 

读者借阅排行榜

 

 

进馆人次年级排行榜

 

读者进馆次数排行榜

 


编辑: 彭锦慧   责任编辑:张翠芳    审定:苏政权